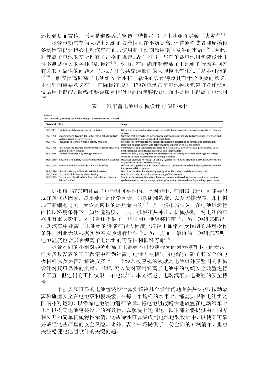
单体可重构的电动汽车动力电池包结构设计外文翻译资料 2021-12-15 22:18:28 英语原文共 13 页 英语原文共 21 页资料编号:[5071] 原文和译文剩余内容已隐藏,您需要先支付 30元 才能查看原文和译文全部内容!立即支付 发小红书推广免费获取该资料资格。点击链接进入获取推广文案即可: Ai一键组稿 | 降AI率 | 降重复率 | 论文一键排版 PREVIOUS NEXT 您可能感兴趣的文章 噪音和振动测量外文翻译资料 主动式横向稳定杆在车辆平顺性和稳定性上的应用外文翻译资料 干摩擦离合器系统的应力与变形分析外文翻译资料 电动转向模拟器的虚拟样机外文翻译资料 主动前转向系统控制策略研究外文翻译资料 横向冲击对汽车乘客颈椎反应的三维分析.外文翻译资料 对机车意外事故中新型胸腔安全系统的评估外文翻译资料 电动车动力传动系统性能分析解析算法的发展外文翻译资料 扁钢表面缺陷的自动检测:综述外文翻译资料 非线性规划二:无约束优化技术外文翻译资料