330371174711.png)
330371174712.png)
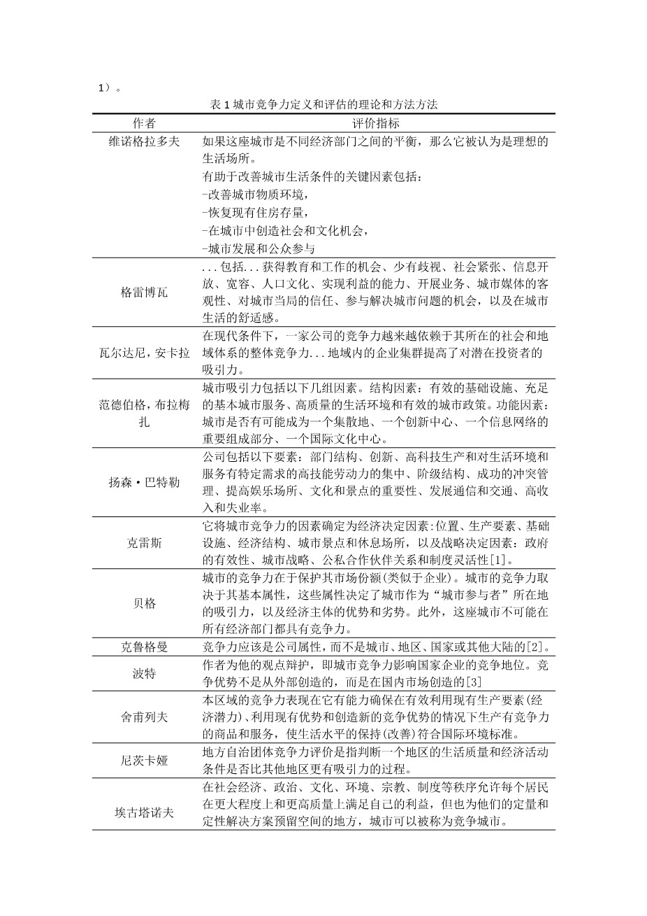
英语原文共 11 页,剩余内容已隐藏,支付完成后下载完整资料
182002152175349651.png)
182002152175349652.png)
英语译文共 8 页,剩余内容已隐藏,支付完成后下载完整资料
资料编号:[588446],资料为PDF文档或Word文档,PDF文档可免费转换为Word
原文和译文剩余内容已隐藏,您需要先支付 30元 才能查看原文和译文全部内容!立即支付
您可能感兴趣的文章
- 基于真实完整性原则的旅游规划:以连云老区保护与开发为例外文翻译资料
- 规划一个可持续发展的新城外文翻译资料
- 历史街区与现代城市之间的有机秩序:以哈尔滨花园街历史街区概念规划为例外文翻译资料
- 中新天津生态城融资: 其他大型可持续城市项目可以吸取哪些教训?外文翻译资料
- 北印度城市土地利用动态与城郊增长特征对总体规划和城市适宜性的影响外文翻译资料
- 基于生产、生活、生态一体化的美丽乡村建设规划一以遂宁市白寨村为例外文翻译资料
- 加强区域旅游竞争力战略外文翻译资料
- “城乡统筹”和“两型社会”背景下新农村规划设计探讨:以湖南省望城县光明村规划为例外文翻译资料
- 中国农村治理体系的演变及其对农村空间规划的影响外文翻译资料
- 从繁荣到消失:宁波市双桥村的社会与空间转型外文翻译资料
