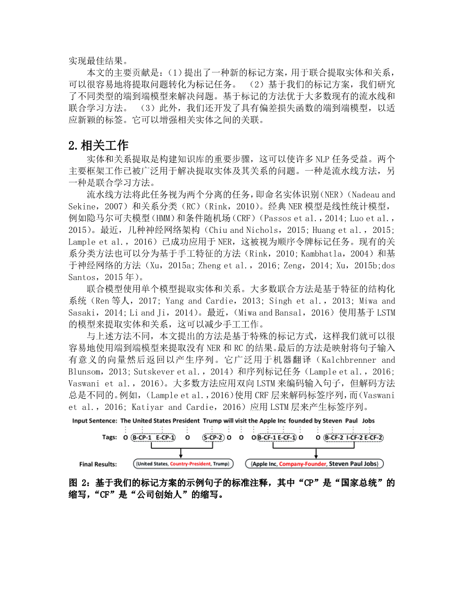
基于标注的实体和关系的联合抽取研究外文翻译资料 2021-12-16 22:48:23 英语原文共 10 页 英语原文共 10 页资料编号:[4923] 原文和译文剩余内容已隐藏,您需要先支付 30元 才能查看原文和译文全部内容!立即支付 发小红书推广免费获取该资料资格。点击链接进入获取推广文案即可: Ai一键组稿 | 降AI率 | 降重复率 | 论文一键排版 PREVIOUS NEXT 您可能感兴趣的文章 使用金属伪影减少算法从 CT 数据生成的数字模型的准确性外文翻译资料 彩色光流外文翻译资料 云环境下基于虚拟机配置文件针对DDOS攻击的最优网络攻击探测方法外文翻译资料 监控大视频数据分析中的模糊逻辑: 综述、挑战和研究方向外文翻译资料 PeopleSoft人力资源管理系统实施外文翻译资料 图像绗缝的纹理合成与转移外文翻译资料 管理云中的资源:Chrome扩展到OpenStack外文翻译资料 一种基于凸显区域检测和SPBVM的美学QR码新算法外文翻译资料 微信小程序-所有你需要知道外文翻译资料 Java核心技术卷II高级特性外文翻译资料