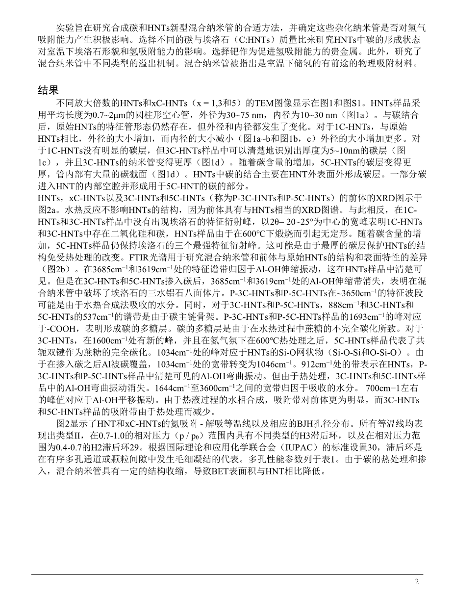
絮凝剂种类对埃洛石的絮凝行为和机理研究外文翻译资料 2022-05-20 22:05:48 英语原文共 10 页,剩余内容已隐藏,支付完成后下载完整资料 英语原文共 11 页,剩余内容已隐藏,支付完成后下载完整资料资料编号:[12031],资料为PDF文档或Word文档,PDF文档可免费转换为Word 原文和译文剩余内容已隐藏,您需要先支付 30元 才能查看原文和译文全部内容!立即支付 发小红书推广免费获取该资料资格。点击链接进入获取推广文案即可: Ai一键组稿 | 降AI率 | 降重复率 | 论文一键排版 PREVIOUS NEXT 您可能感兴趣的文章 650mV时黄铜矿浸出的动力学及过程中溶液和表 面组成的影响外文翻译资料 明矾石浸出动力学及机理研究外文翻译资料 生物浸出过程中黄铜矿钝化的控制方法外文翻译资料 酸化水玻璃作为抑制剂从矿石浮选中的应用外文翻译资料 印度东部低品味石墨的浮选研究外文翻译资料 用新型混合阴阳离子混合捕收剂从长石浮选分离锂辉石外文翻译资料 废弃荧光粉中红粉的浮选分离研究外文翻译资料 在不同的Pb Zn浮选中壳聚糖对闪锌矿的选择性抑制外文翻译资料 微波加热浸出黄铜矿的研究外文翻译资料 盐类矿物的润湿性与剪切絮凝间的相关性外文翻译资料