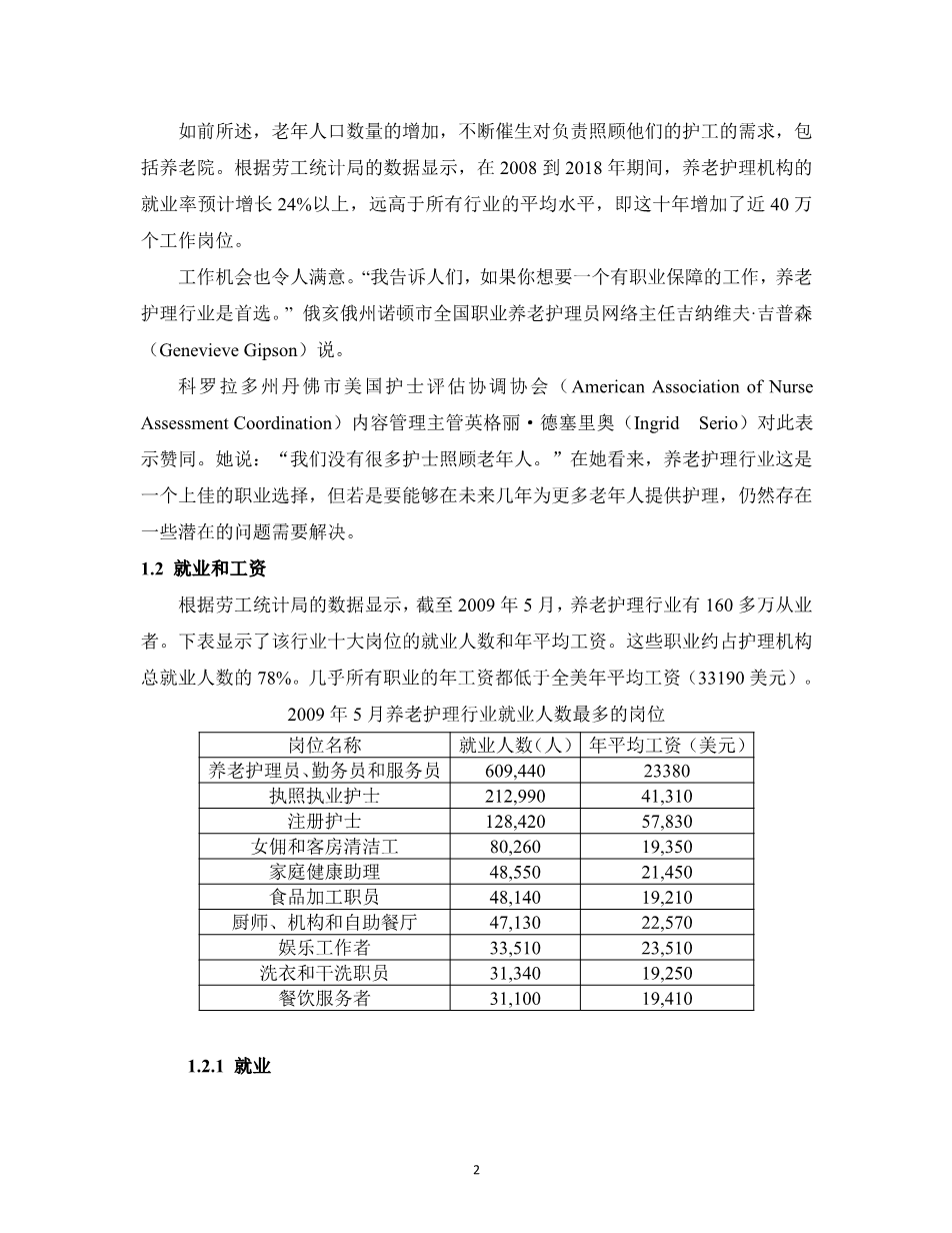
养老院的护理工作外文翻译资料 2023-02-17 10:06:26 英语原文共 12 页,剩余内容已隐藏,支付完成后下载完整资料 英语译文共 14 页,剩余内容已隐藏,支付完成后下载完整资料 资料编号:[412082],资料为PDF文档或Word文档,PDF文档可免费转换为Word 原文和译文剩余内容已隐藏,您需要先支付 30元 才能查看原文和译文全部内容!立即支付 发小红书推广免费获取该资料资格。点击链接进入获取推广文案即可: Ai一键组稿 | 降AI率 | 降重复率 | 论文一键排版 PREVIOUS NEXT 您可能感兴趣的文章 云南大理州农村养老保障体系与白族土地使用权流转——以中国剑川县为例外文翻译资料 影响公众对城市家庭医生计划不满的因素:法尔斯省一项基于一般群的研究外文翻译资料 中国的长期护理保险政策试验:对准入的影响外文翻译资料 中国医疗服务供给侧“看病难”的供需原因分析外文翻译资料 印度农村老年保健的老年人健康信息技术框架:一项政策倡议外文翻译资料 慈善众筹的社会筹款机制外文翻译资料 采用农业保险的决定因素:来自巴西圣保罗州农民的证据外文翻译资料 社区护理的现状及对策研究外文翻译资料 新加坡:社会发展,住房和中央公积金基金外文翻译资料 美利坚合众国的关爱老社区和社会包容外文翻译资料