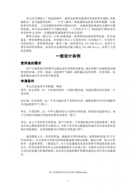
长沙某商业综合体空调设计外文翻译资料 2021-12-02 22:13:08 英语原文共 14 页 英语原文共 27 页 原文和译文剩余内容已隐藏,您需要先支付 30元 才能查看原文和译文全部内容!立即支付 发小红书推广免费获取该资料资格。点击链接进入获取推广文案即可: Ai一键组稿 | 降AI率 | 降重复率 | 论文一键排版 PREVIOUS NEXT 您可能感兴趣的文章 暖通:最近的进展是在监控和优化空气处理系统的性能外文翻译资料 使用主动负荷管理对短期负荷预测的需求侧改进——一个超市用例外文翻译资料 热表面两相喷雾冲击冷却中喷雾特性对热通量的影响外文翻译资料 火花塞式喷雾冷却机壳的集成热控制与系统评估外文翻译资料 温度梯度在多孔建筑材料水分迁移中的影响外文翻译资料 燃气发动机驱动的压缩-吸收式联合制冷系统的冷却性能和节能性外文翻译资料 燃气发动机热电联产系统的能效及经济可行性的分析外文翻译资料 种植屋面传热传质数学模型综述外文翻译资料 预测睡眠者热生理反应的四节点温度调节模型外文翻译资料 倾角对管壳式蓄热装置性影响的实验研究外文翻译资料